1、2025年下半年教师资格证笔试时间为9月13日星期六教师资格证考试时间表,具体安排如下上午900 1100教师资格证考试时间表,考幼儿园综合素质101小学综合素质201中学中职综合素质301下午1300 1500教师资格证考试时间表,考幼儿园保教知识与能力102小学教育教学知识与能力202中学中职教育知识与。
2、考试时间5月10日11日部分信息显示为5月17日18日建议以官方最新公告为准教师资格证考试时间表,面试形式包括结构化问答试讲及答辩成绩查询6月14日起面试成绩合格后,考生可获得中小学教师资格考试合格证明下半年考试时间笔试阶段 报名时间7月4日7日下半年笔试报名流程与上半年一致准考证打印。
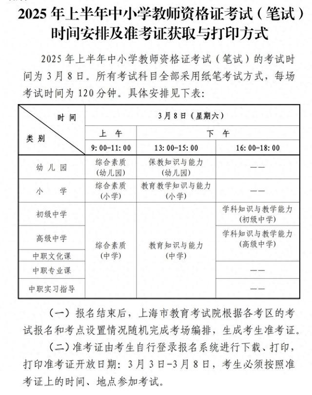
3、2025年9月13日教师资格证考试时间表具体安排如下一上午时段9001100该时段为综合素质科目考试,覆盖幼儿园小学中学及中职四个学段,具体科目代码及适用范围为幼儿园综合素质科目代码101考查幼儿教育阶段教师应具备的职业理念教育法律法规教师职业道德规范文化素养及基。
4、常规年度时间安排上下半年通用上半年笔试报名在1月左右,笔试考试在3月中旬面试报名在4月左右,面试考试在5月中旬下半年笔试报名在9月左右如2025年为9月12 19日,笔试考试在11月月初面试报名在12月中旬,面试考试在次年1月月初注意事项报名需填写教师资格认定申请表贴照。
5、2025年中小学教师资格考试时间表如下上半年笔试3月8日面试报名相关通知会适时发布面试5月17 18日面试结果及考试合格证明查询6月11日下半年报名时间预计9月初考试时间11月3日具体考试安排请留意中国教育考试网的官方通知,以获取最。
6、3月9日进行上半年的教师资格证笔试考试9月15日进行下半年的教师资格证笔试考试面试时间5月11日12日进行上半年的教师资格证面试考试12月7日8日进行下半年的教师资格证面试考试请考生们根据以上时间安排,提前做好备考计划,合理安排复习时间,确保能够顺利参加考试并取得优异成绩。

7、2024年教师资格证考试时间具体安排表如下笔试考试时间上半年3月9日,分为上午9001100下午13001500及16001800三个时间段进行下半年9月15日,同样分为上午下午两个场次及晚间进行面试考试时间上半年5月11日至12日,考生具体的面试时间将标示在面试准考证上下半年。
8、2024年教师资格证考试时间已经确定,上半年笔试3月9日,下半年笔试9月15日面试上半年考试时间为5月1112日,下半年考试时间为12月78日笔试日程类别时间上半年笔试3月9日,下半年笔试9月15日时间安排为上午9001100下午13001500下午16001800面试日程上半年面试日期2024年5月111。
9、2024年教师资格证全年设有两次报名与考试机会上半年考试定于3月9日,下半年考试则在9月15日举行已参加上半年考试的考生,仍有机会报名下半年的考试具体考试日期如下上半年笔试于3月9日进行,下半年笔试在9月15日考试时间分为上午9001100下午13001500及16001800考试科目。

10、2024教师资格证全年计划已出,上半年笔试将于2024年3月9日举行,下半年笔试则定于9月15日举行考生必须在笔试成绩有效期内通过面试才能继续参加后续环节全国教师资格证考试时间2024年教师资格证笔试日程如下类别 时间 上半年笔试3月9日,下半年笔试9月15日 上午9001100 下午13001500。
11、2024年教师资格证考试具体时间安排表如下上半年笔试时间3月9日考试时间为上午9001100,下午13001500及下午16001800上半年面试时间5月1112日考生需通过面试准考证查看具体面试时间下半年笔试时间9月15日考试时间为上午9001100,下午13001500及下午16001800下。
12、2024年教师资格证考试时间表如下笔试时间安排 上半年笔试3月9日,考试时间为上午9001100,下午13001500和16001800 下半年笔试9月15日,考试时间与上半年相同面试时间安排 上半年面试5月11日12日 下半年面试12月7日8日请注意,笔试和面试的具体时间安排可能会根据各。
13、2024年教师资格证考试时间表如下上半年笔试日期3月9日考试时间为上午900至1100下午1300至1500和1600至1800下半年笔试日期9月15日考试时间与上半年相同上半年面试日期5月11日至12日下半年面试日期12月7日至8日考生需注意,教师资格证考试包括笔试和面试两部分。
14、2024年教师资格证考试时间表公布如下上半年考试定于3月9日,下半年笔试则在9月中旬进行具体类别考试安排如下幼 儿 园综合素质101保教知识与能力102考试小 学综合素质201教育教学知识与能力202考试初级中学综合素质301教育知识与能力302和学科知识与教学能力考试。
15、2024年教师资格证考试时间表已公布,笔试时间设在3月9日和9月15日,面试则安排在5月11日至12日以及12月7日至8日2024年度教师资格证考试日程如下2024上半年笔试日期3月9日下半年笔试日期9月15日考试时间分别在上午900至1100下午1300至1500和1600至1800考试科目包括幼儿。
16、2024年教师资格证考试时间表,上半年笔试定于3月9日,报名从1月12日开始注意,各地报名截止时间不同,报名前请查阅官方公告,进行网上报名,网址为中小学教师资格考试网2024年3月9日,是上半年教资笔试的日子,具体考试时间如下类别 时间 2024上半年笔试上午9001100,下午13001500。
17、2024年教师资格证报名时间及考试时间表如下上半年报名时间自2024年1月12日开始,具体截止时间因地区而异,大部分在1月15日结束以下是部分省市的报名时间北京2024年1月12日900至1月15日1500上海1月12日900起至13日2400广东2024年1月12日930至15日1600四川2024年1月12。
本文来自作者[邓天干]投稿,不代表意念号立场,如若转载,请注明出处:https://ynxczy.cn/miao/589.html
评论列表(3条)
我是意念号的签约作者“邓天干”
本文概览:1、2025年下半年教师资格证笔试时间为9月13日星期六教师资格证考试时间表,具体安排如下上午900 1100教师资格证考试时间表,考幼儿园综合素质101小学综合素质201中学...
文章不错《教师资格证考试时间表(教师资格证考试时间表2021下半年贵州)》内容很有帮助